Vss Vehicle Signal Spec

  • posts
  • Ali Mosciski

W3c autotive update kaz ashimura, w3c 16 may ppt download Vehicle_signal_specification/vss presentation 2.0.pptx at master F350 4x4 1999 ford electronic customers speed technician aka moose chris

Q&A: Ford F350 Speed Sensor Location & VSS Vehicle Signal Specification

Q&A: Ford F350 Speed Sensor Location & VSS Vehicle Signal Specification

P215a – vehicle speed sensor (vss)/wheel speed – correlation Gen v lt1/lt4 vss signal information Sensor speed wheel vehicle hall vss effect car work test magnetic sensors reading does diagram wss correlation voltage parts sdv

Using covesa vehicle signal specification (vss) to accelerate sonatus

Fosdem 2023: kuksa.val vehicle abstractionin-vehicle access toInstances :: vehicle signal specification Dtc p0502 vehicle speed sensor (vss) circuit low input 3Introduction :: vehicle signal specification.

Speed pulse signal wire vss: where can i connect to the vss speedQ&a: ford f350 speed sensor location & vss vehicle signal specification Overview :: vehicle signal specificationVehicle speed signal vss wire diagram for cars.

Overview :: Vehicle Signal Specification

Vss speed pulse signal wire sponsored links

Signal vss speed sensor findSensor speed diagram vehicle vss circuit Introduction to covesa vehicle signal specification (vss)Vss speed pulse signal wire.

Connected vehicle systems alliance (covesa) på linkedin: vehicle signalQ&a: ford f350 speed sensor location & vss vehicle signal specification Vss wire location inside vehicle?Using covesa vehicle signal specification (vss) to accelerate sonatus.

GENIVI Vehicle Signal Specification structure | Download Scientific Diagram

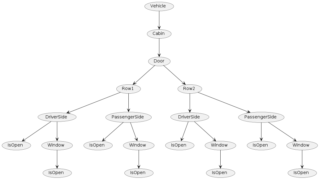
Vss tree

Official vss-tools :: vehicle signal specificationWire vss location vehicle inside cadillac Vss f350 4x4 1999 electronic diagrma spots quite located few truck shows below themSignal sensor speed vss find.

How you can find the vss (speed sensor) signalHow you can find the vss (speed sensor) signal Vehicle signal specification :: vehicle signal specificationVss or vehicle speed sensor.

Introduction :: Vehicle Signal Specification

Vehicle speed signal vss wire diagram for cars

| repair guidesSensor speed vehicle vss chevy gmc buffer repair 1995 1993 wiring diagram sierra 1989 signal gm electronic autozone 4x4 fig Q&a: ford f350 speed sensor location & vss vehicle signal specificationOverlay :: vehicle signal specification.

Sensor speed circuit vehicle vss input dtc low intermittent 8l description boggs ls2 a4Vss circuit sensor speed vehicle code gif Speed pulse signal wire vss: where can i connect to the vss speedGenivi vehicle signal specification structure.

Using COVESA Vehicle Signal Specification (VSS) to accelerate Sonatus

Sensor speed buffer wiring diagram 1995 van vehicle chevrolet vss

Sensor speed vehicle vssVss 1999 4x4 f350 location sensor module electronic diagrma spots quite located few truck shows below them Vss signal lt1 connector lt4Vehicle speed sensor (vss) inspection.

Complex data structures in vss based systemsVss vehicle speed sensor multiplier and divider signal enhancer .

Speed Pulse Signal Wire VSS: Where Can I Connect to the VSS Speed
Gen V LT1/LT4 VSS signal information

Gen V LT1/LT4 VSS signal information

vehicle_signal_specification/VSS Presentation 2.0.pptx at master

vehicle_signal_specification/VSS Presentation 2.0.pptx at master

Q&A: Ford F350 Speed Sensor Location & VSS Vehicle Signal Specification

Q&A: Ford F350 Speed Sensor Location & VSS Vehicle Signal Specification

Code 24 - Vehicle Speed Sensor (VSS) Circuit

Code 24 - Vehicle Speed Sensor (VSS) Circuit

Instances :: Vehicle Signal Specification

Instances :: Vehicle Signal Specification

Q&A: Ford F350 Speed Sensor Location & VSS Vehicle Signal Specification

Q&A: Ford F350 Speed Sensor Location & VSS Vehicle Signal Specification

Vehicle Speed Signal Vss Wire Diagram For Cars

Vehicle Speed Signal Vss Wire Diagram For Cars

← Wiring A Wiper Motor Universal Wiper Motor Wiring Diagram →